
东航适用条件适用范围:东航781客票填开的国际、地区或国内航班。客票中至少含有一段未使用的涉及日本进港、出港或经停航班(包括东航或其他航空公司航班),航班起飞日期在2025年11月15日(含)至2026年3月28日(含)配资操盘开户,同一客票内的其他未使用航段日期不限。出票日期或换开日期:2025年12月5日12:00(含)之前。取消行程日期:本规定适用于2025年11月15日(含)至航班计划起飞时刻之前取消行程的旅客。航班计划起飞时刻之后取消行程及2025年11月14日(含)之前取消行程的旅客不适用本规定。
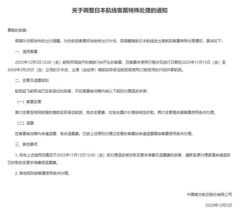
南航适用条件适用客票:2025年12月5日12:00(含)前购买或换开的南航784开头的客票配资操盘开户,且客票未使用行程涉及旅行日期在2025年11月15日(含)至2026年3月28日(含)之间的日本进、出港(含经停)南航实际承运航班或使用CZ航班号的代码共享航班。
上航适用条件适用范围:781客票填开的国际、地区或国内航班。客票中至少含有一段未使用的涉及日本进港、出港或经停航班(包括上航或其他航空公司航班),航班起飞日期在2025年11月15日(含)至2026年3月28日(含),同一客票内的其他未使用航段日期不限。出票日期或换开日期:2025年12月5日12:00(含)之前。取消行程日期:本规定适用于2025年11月15日(含)至航班计划起飞时刻之前取消行程的旅客。航班计划起飞时刻之后取消行程及2025年11月14日(含)之前取消行程的旅客不适用本规定。
11月14日,外交部和中国驻日本使领馆郑重提醒中国公民近期避免前往日本,已在日中国公民密切关注当地治安形势,提高安全防范意识,加强自我保护。15日,多家航司相继发布通知,对于出行日期在12月31日之前,涉及日本相关航线且符合相关条件的客票,可予以免费退改处理。举报/反馈
维嘉资本提示:文章来自网络,不代表本站观点。